CISM koordinator koordinira aktivnosti CISM tima. Dodjeljuje mu se minimalno 12 radnih dana godišnje za
obavljanje svojih zadataka.
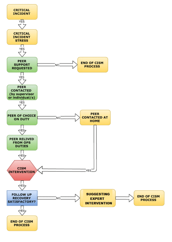
Brza intervencija ohrabruje žrtvu stresnog incidenta da učini nešto, da pokuša razumjeti što se događa, umjesto da ostane pasivna, u šoku i zbunjenosti. Grupna pomoć i tzv peer support pomažu da se situacija normalizira, reducira se osjećaj izoliranosti i mogu se diskutirati osjetljive teme. Razgovorom se javlja osjećaj nade i olakšanja. Rekonstruira se događaj, daje se pomoć u organizaciji misli i osjećaja, ohrabruju se nove perspektive. Pokazivanje osjećaja da ‘izađu’ na vidjelo pomaže i olakšava, opušta od stresa, istovremeno sa fazom razgovora. Struktuiranje emocija i činjenica rezultira racionalnim mislima. CISM je integrirani program koji uči ljude kako se boriti u situacijama prije i nakon incidenta/nesreće kroz edukaciju.

Postoje tri grupe ljudi koji mogu biti izloženi stresu nakon kritičnog incidenta. Nakon zrakoplovne nesreće, putnici i posada su direktno izloženi. Zatim, postoje promatrači, ATS i osoblje hitnih službi. U skupinu kasnije izloženih spadaju supružnici, obitelj i bliski prijatelji. Odvojeno od stupnja izloženosti, razina subjektivne odgovornosti, kao što je osjećaj krivnje, također pogađa ljude. Za svaku žrtvu to iskustvo je drugačije, ali za sve je strašno.
Pomagači mogu biti definirani kao posebno obučeni peerovi (to su kolege kontrolori) i profesionalci u polju mentalnog zdravlja (psiholozi, psihijatri) koji bi trebali biti upoznati sa svijetom kontrole letenja. Također je tu CISM management, odgovoran za politiku tvrtke i aktivno podupiranje programa CISM-a.